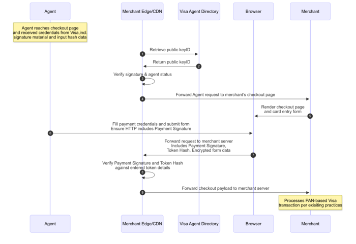
Reference by 매일경제 AI가 단순한 정보를 검색하거나 일상 업무를 돕던 시대를 넘어, 이제는 여러분의 금융 거래까지 책임지게 될 전망입니다. 2026년을 기대하며 예고된 ‘에이전틱 결제(Agentic Payments)’ 시대는, 인공지능이 여러분의 지갑을 열고 결제까지 직접 수행하는 혁신적인 금융 환경을 열어가고 있습니다. 이제 AI는 사용자의 명령을 받아들이고, 복잡한 인증 과정을 거치지 않아도 상품을 구매하고, 송금을 하고, 심지어 블록체인 기반의 […]
